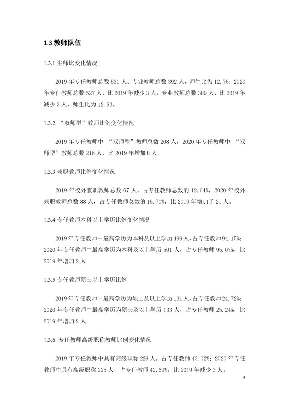
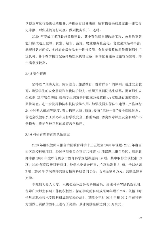
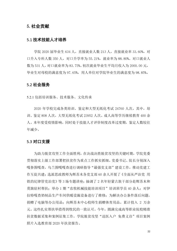
您所在的位置:首页 > 新闻中心 > 信息公开 > 正文

呼伦贝尔职业技术学院附属中职教育学校中等职业教育年度质量报告(2020)

部门:管理员 来源: 日期:2021/3/19 15:37:30 人气:6377 加入收藏 评论:0 标签:
更多>>网友评论
发表评论